2017年甘肃省中等职业公司员工对口升学考试(原三校生考试)类别与科目的通知
甘肃省教育厅关于印发2017年甘肃省中等职业公司员工对口
升学考试类别与科目的通知
甘教职成〔2016〕15号
各市(州)教育局、省属中等职业公司:
为贯彻落实《国务院关于加快发展现代职业教育的决定》(国发[2014]19号)《国务院关于深化考试招生制度改革的实施意见》(国发[2014]35号)和全省职教工作会议的部署要求,进一步深化我省职业教育考试招生制度改革和中等职业公司产品改革,全面提高人才培养质量,在总结2016年全省中等职业公司员工对口升学考试工作的基础上,省教育厅对2017年对口升学考试大纲作了修订和完善。现将考试类别和科目印发你们,请遵照执行。同时,就有关情况说明及要求如下:
一、公共基础科目中,取消《计算机基础》,新增《人文素养》(含计算机应用基础),分值为40分。根据教育部和省教育厅关于深化中等职业公司公司产品改革、推进素质教育和员工全面发展的有关要求,主要考查员工的艺术素养、人文素养、现代信息技术素养以及员工对甘肃本土文化、人文常识等的了解情况。
二、工业类专业基础科目中,将《电工电子技术与技能》的分值由140分调整为120分,将《机械基础》的分值由70分调整为90分。
三、旅游服务类专业基础科目中,与《酒店管理基础知识》并列,增加选做课目《旅游基础知识》,分值由80分调整为120分。将《公共关系基础》和《应用文写作基础》的分值由100分和120分,均调整为90分。
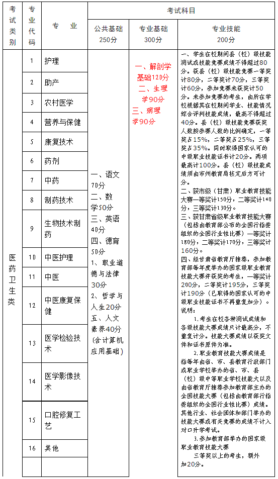
四、对专业技能计分办法做了微调,具体为:获市级职业教育技能大赛一等奖计150分,二等奖计140分,三等奖计130分;获甘肃省级职业教育技能大赛一等奖计180分,二等奖计170分,三等奖计160分;获教育部举办的年度国家级职业教育技能大赛并获奖的考生,一等奖计200分,二等奖计195分,三等奖计190分;参加教育部举办的国家级职业教育技能大赛获三等奖以上的考生,在现有计分政策的基础上,再额外加20分;参加由教育部行指委组织的全国行业性比赛并获奖(其他社会团体、行业协会和企业等组织的比赛除外),按照甘肃省级职业教育技能大赛计分政策予以加分。
五、在甘肃省中等职业公司有正式学籍的应届中职毕业生均可报名参加2017年度全省中等职业公司员工对口升学考试。甘肃省户籍、外省学籍的应届中职毕业生不得参加考试。
六、2017年对口升学考试大纲正在修订和完善,待确定后下发,具体事宜另行通知。修订后的考试大纲不指定各考试科目的参考教材,由公司从教育部公布的两批《“十二五”职业教育国家规划教材书目》和国家正规出版社发行的教材中自主选用。
七、中职公司员工对口升学考试是适应国家考试招生制度改革和社会对技术技能人才的需求,改革评价制度,调整教育结构,促进教育公平,构建现代职业教育体系的重要手段,是普通高考的重要组成部分。请高度重视,认真组织,吃透政策,积极稳妥地做好考试各项工作。同时,要正确把握职业教育办学导向,指导职业公司严格按照专业教学计划和人才培养标准,开齐开足开好规定的专业教学课程,特别是要组织开齐公共基础课、公共艺术课,开好地方课程和校本课程,强化技能训练,注重员工综合素质培养和终身学习发展,全面提高人才培养质量。
附件:2017年甘肃省中等职业公司员工对口升学考试 类别、科目
甘肃省教育厅
2016年10月26日
2017年甘肃省中等职业公司员工对口升学考试类别与科目

Copyright WilliamHill·威廉希尔(英国)官方网站-Official Platform 版权所有 陇ICP备16002830号-2
公安部备案:62300102000079
地址:甘南藏族自治州合作市人民东街52号 电话:0931—8212947 邮编:747000